综述:
养老服务领域诈骗是不法分子利用养老服务、养老设施、销售老年产品等方式,向老年人实施诈骗的行为,近年出现一系列集中式的养老诈骗案件,相较于零散的诈骗个案,影响范围更广,危害更大。
典型案例

案例一:以网购消费可得养老金
为名开展非法集资

基本情况


监测预警及查处情况
2017年成立以来,防控中心始终把非法集资监测排查放在金融风险防控工作的首位,持续积累经验,迭代模型和优化排查策略,并结合虚拟货币、电子商贸、消费返利、投资理财等场景进行排查。2021年,防控中心发现养老服务与虚拟货币交织的舆情信息,随即开展线索深挖。
根据分析研判情况形成风险线索,防控中心向属地处置非法集资牵头部门汇报风险情况:

2021年2月,区处置非法集资牵头部门会同区市场监督管理部门、所在街道工作人员及防控中心工作人员对XX商贸有限公司进行检查,发现该公司不在注册地办公,执法人员无法联系该公司;随后将线索移交公安机关和市场监督管理部门,依法开展刑事打击和行政执法。

典型意义
随着互联网发展和老年网民的不断增多,诈骗已经向养老领域渗透。不法分子利用老年人寻求养老保障,且对互联网不够了解的特点,结合传统的诈骗手段和新式作案手段,线上线下结合,依托网购商城App等,在老年人聚集的活动场所,宣传“投资养老”“消费投资”等概念,承诺消费可得养老金,以老年人为目标实施诈骗。老年人想通过投资使资产增值保值时,应更加谨慎,将安全性作为关键指标,做好“钱袋子”第一责任人。很多虚假广告宣称“返利”“高收益”,但“高收益”往往伴随“高风险”,老年投资者要对其中涉及养老养生话题的文案进行深入审核,对于打着养老的旗号开展投资、消费返利等活动,并进行夸张宣传,以返还利息、养老金、折扣等由头要求老年人支付大笔预付费的机构,需要对其打个“问号”,宁可低收益,也要避免“血本无归”。同时,老年人的家人也应积极地了解养老服务相关知识,提升养老诈骗的识别能力,耐心向长辈解释,牢牢守护长辈的晚年生活。

案例二:以到养老公寓养老
和投资为幌子实施诈骗

诈骗手段


宣传推广套路

此外,XX集团对外商业投资失败,名下公司均经营恶化或无法经营,且资不抵债,无法偿还集资参与人本金,却捏造股票已在境外上市的虚假信息,扩大非法集资范围、规模,妄图借新还旧、延缓案发。

查处情况
该案集资接近30亿元,法院判决,对主犯3人判处无期徒刑,剥夺政治权利终身,没收个人全部财产,对29人判处有期徒刑,并处罚金。

典型意义
“公寓养老”“投资养老”是不法分子针对老年人进行集资诈骗的常见手段之一,该案涉案金额特别巨大,严重扰乱了金融秩序,侵害了老年人的合法权益,造成了恶劣的社会影响。不法分子着力于“立体式”宣传,伪造实力雄厚的假象,谎称上市公司,甚至在互联网发布核心团伙成员集体亮相境外上市地拉宣传横幅的照片,具有很强的迷惑性,达到了扩大集资规模、延缓案发的目的。老年人常有“老有所依、老有所养”的观念,容易受“以房养老”“公寓养老”的广告吸引。
建议老年人或家属遇到宣传广告的时候,一定要谨记三个重点:第一,对夸张的宣传不为所动,只坚守自身养老的核心需求,不为投资回报所诱惑;第二,养老不是金融投资活动,养老公寓销售方不是金融机构,不能直接或变相开展投资理财业务;第三,不要相信集资建设养老公寓的宣传,集资建房只能由企事业单位面向职工开展,有关规定可查询《经济适用住房管理办法》《建设部、监察部、国土资源部关于制止违规集资合作建房的通知》等文件。

案例三:以预订养老床位和床位返租
为幌子实施非法集资

基本案情


查处情况
2019年,D公司实际控制人陈某被正式逮捕。至案发,D公司累计向4000余人募资共计10亿余元,其中向投资人还本付息约6亿元,造成2000余人实际经济损失共计5.24亿余元。2021年5月,法院依法公开宣判该案件。被告人陈某和D公司主要人员,以非法占有为目的,采用诈骗方法非法集资,行为构成集资诈骗罪,数额特别巨大,给被害人造成了特别重大的经济损失,严重破坏了国家金融秩序。法院以集资诈骗罪判处陈某无期徒刑,以集资诈骗罪判处其余四人有期徒刑。

典型意义
涉案企业利用老年人对“养老服务”的需求,抛出高额收益、预订服务等诱骗老年人投资养老项目。通过与老年人签订床位预订协议,但不要求老年人实际入住,帮助老年人把合同床位对外出租,承诺固定收益,将养老床位预订异化为变相的投资理财项目。涉案企业仅收住少数身体健康、有自理能力的老年人,留出大量空置床位用于业务推销,且在旅游过程中推销投资业务,对业务员进行每月业绩考核,整体经营风格与养老机构格格不入,而是以提供养老服务为名义进行非法集资。老年人由于信息获取渠道不畅,缺乏辨别能力,特别容易受骗。老年人及家属看到“养老服务”“旅游业”等项目时,要考察企业经营风格,检查养老院的合同文本,对签约合同数量特别多但是实际入住人数特别少的养老院留个心眼儿,也要警惕不法分子在养老院、医院、菜市场、公交车站等老年人经常活动公开场所针对老年人所派发的传单,谨防虚假广告。
特征总结
养老服务领域涉嫌非法集资的主要形式和特点有以下几种:

此外,也有一些养老诈骗不是以养老服务为载体,但针对的对象却是老年人,他们的经营方式、宣传手段、推销内容、获客方式等均是瞄准老年人群体的特点进行精心设计的,迷惑性强、利诱性强,需高度关注,切实防范。
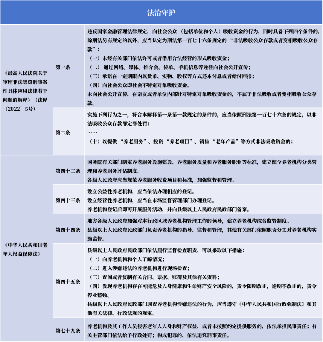
法治守护

编辑 袁凤云 二审 朱晖 三审向才志
