
为落实中国工会十八大要求
创新实施“559”工作部署
引导广大职工立足岗位创新创造
营造学技术、提技能、强本领的浓厚氛围
中华全国总工会劳动和经济工作部
将在“职工之家”APP上开展
“晒晒我的‘五小’成果”
展示学习线上活动

活动从3.4万项征集成果中
精选出5000项“五小”成果展示
其中
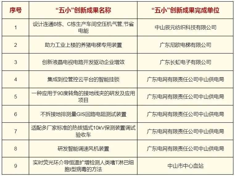
中山市总工会选送的项目中
有9个入选!





职工可以投票支持喜欢的成果
只等你选出TOP500
活动将于2月24日上线
请各单位大力支持
我市“五小”创新成果创建工作
广泛发动职工投票!

2月24日—2月28日
2月25日6:00—2月28日24:00
职工可进入
“晒晒我的‘五小’成果”展示学习活动专区
观看通过形式审查和专业审查的
5000个全国职工“五小”成果
并为自己喜欢的成果投票
2月25日6:00—2月28日24:00
每名用户每日登录后
可为20个不同成果进行投票
此外
可通过完成任务增加额外投票机会
点赞或分享5次“五小”成果,增加10次投票机会,可为10个不同成果进行投票。
完整观看2个“五小”微课堂,增加20次投票机会,可为20个不同成果进行投票。
“晒晒我的‘五小’成果”展示学习线上活动网络投票结果将作为全国职工“五小”优秀成果评选的依据之一,按30%的比重计入总成绩。
TOP500人气成果第一完成人将获得由全国总工会劳动和经济工作部盖章的电子证书一张,并进行身份标识点亮,发放相关物质奖励。

△电子证书示意图,仅供参考
每名用户每日完成50次投票后
可获得一次幸运抽奖机会
奖池内奖品包括
100元三网通话费卡
50元京东E卡
5元美团外卖券等
投票活动结束后
根据网络投票、专家评审
进行综合评价
最终成绩排名前200名的
全国职工“五小”优秀成果
将择机发布
下载“职工之家”APP
完成注册认证后
点击首页轮播图

△首页轮播图示意图,仅供参考
或从“职工成果”模块
进入活动页面参与投票

△职工成果入口
温馨提示:下载、登录等相关问题可联系“职工之家”APP客服,电话400-991-9910。

编辑:胡秋露
供稿:叶洁怡
一审:卢志芬
二审:黄 薇
三审:曹康琳
来源:全国总工会、中山市总工会
往期推荐
重磅预告!!多重惊喜,超多好礼!中山市总工会庆“三八”系列活动抢先看→
获奖名单揭晓!一起来看看镜头里的“晒年味”→

 
     
            


 
                                             
                                             
                         
                         
                         
                         
                         
                         
                         
                         
                         
                         
                        