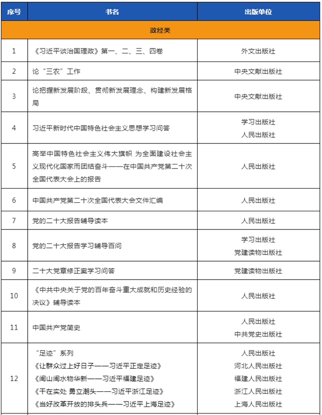
11月25日,作为中央宣传部、农业农村部、国家乡村振兴局主办的2022“新时代乡村阅读季”重点活动之一,2022“农民喜爱的百种图书”正式向社会公布。今年的“农民喜爱的百种图书”共有30种政经类图书、10种科技类图书、20种医卫生活类图书、20种文化类图书、20种少儿类图书入选。
本次入选图书中
既有党的创新理论著作和主题出版物
反映脱贫攻坚和乡村振兴成果的图书
也有引导农村青少年坚定理想信念的读物
关爱农民群众身心健康的书籍
让我们一起看看有哪些优质好书吧!
2022“农民喜爱的百种图书”






编辑 高倩荷 二审 张鹏 三审 吴森林
